開発環境の構築
開発環境の構築
【1.開発環境のダウンロード】
SOFTWARE
DOWNLOAD
IDE
該当するPC(ここではmacOS)用のIDEをダウンロードする。
macOS
ダウンロード
ダウンロード結果(例)
Arduino 1.8.5
arduino-1.8.5-macosx.zip Mac OS X 10.7 Lion or newer
arduino-1.8.5-windows.zip Windows app Requires Win 8.1 or 10
【2.ESP32-DevKitC用のシリアルドライバーをダウンロード】
今回使用するESP32の開発ボード
http://akizukidenshi.com/catalog/g/gM-11819/
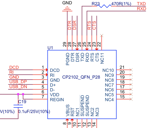
回路図からUSBシリアルの使用ICは「CP2102(Silicon Laboratories)」です。
(主な使用にも明記)
シリアル⇔USB変換チップ: CP2102(Silicon Laboratories)
Silicon Laboratories社のWebページから該当PC用のUSBドライバーをダウンロードします。
CP210x USB - UART ブリッジ VCP ドライバ
https://jp.silabs.com/products/development-tools/software/usb-to-uart-bridge-vcp-drivers
macOS用
Release Dates
-------------
CP210x Macintosh OSX VCP Driver 5.0.4 - January 19, 2018
CP210x Macintosh OSX VCP Driver 5.0.3 - November 21, 2017
CP210x Macintosh OSX VCP Driver 5.0.2 - October 12, 2017
,,,,,,,,,,,,,,,,,,
ダウンロード-ドライバー
Mac_OSX_VCP_Driver.zip
【3.開発環境(Arduino)のインストール】
ダウンロードファイルの展開
アプリケーションフォルダへ移動(もしくは コピー)
アプリケーションの起動を確認
基本ライブラリを最新へUpdate。
> 「ボードマネージャー…」を選択
「アップデート可能」のライブラリを確認しすべてをアップデート
最新へアップデート
【4.ESP32-DevKitC用のドライバーをインストール】
ESP32-DevKitCを接続してUSBの状態をターミナルで確認
$ ls -l /dev/tty.*
crw-rw-rw- 1 root wheel 32, 0 6 22 10:28 /dev/tty.Bluetooth-Incoming-Port
PC用のUSBドライバーを展開
インストールの実行
インストール後、ターミナルで確認。
$ ls -l /dev/tty.*
crw-rw-rw- 1 root wheel 32, 0 6 22 10:28 /dev/tty.Bluetooth-Incoming-Port
crw-rw-rw- 1 root wheel 32, 2 6 22 12:09 /dev/tty.SLAB_USBtoUART
$
インストール後、アプリ「Arduino」で確認。
ツール > シリアルポート > /dev/tty.SLAB_USBtoUART
一度「終了」。
【5.EPS32関連のArduino環境をインストール】
ESP32 サイト
https://github.com/espressif/arduino-esp32
ESP32関係はArduinoのボードマネージャーではインスツールできないのでESP32のWebページのスクリプトに従ってインストールする。
インストールスクリプト
https://github.com/espressif/arduino-esp32/blob/master/docs/arduino-ide/mac.md
ターミナルで次を実行
mkdir -p ~/Documents/Arduino/hardware/espressif && \
cd ~/Documents/Arduino/hardware/espressif && \
git clone https://github.com/espressif/arduino-esp32.git esp32 && \
cd esp32 && \
git submodule update --init --recursive && \
cd tools && \
python get.py
実行結果
MacBookPro13-VMWare-Arduino:~ 管理者$ mkdir -p ~/Documents/Arduino/hardware/espressif && \
> cd ~/Documents/Arduino/hardware/espressif && \
> git clone https://github.com/espressif/arduino-esp32.git esp32 && \
> cd esp32 && \
> git submodule update --init --recursive && \
> cd tools && \
> python get.py
macOSのむXcode環境でESP32に不足している場合には新しいデベロッパーツールが必要になる。
Xcodeを使用していない場合も同様。
お約束の「使用許諾書」の同意。
ダウンロード
インストール完了
xcode-select: note: no developer tools were found at '/Applications/Xcode.app', requesting install. Choose an option in the dialog to download the command line developer tools.
$
Xcodeのツールをインストール後に再度実行。
$ mkdir -p ~/Documents/Arduino/hardware/espressif && cd ~/Documents/Arduino/hardware/espressif && git clone https://github.com/espressif/arduino-esp32.git esp32 && cd esp32 && git submodule update --init --recursive && cd tools && python get.py
Cloning into 'esp32'...
remote: Counting objects: 8051, done.
remote: Compressing objects: 100% (60/60), done.
……..
……..
……..
Receiving objects: 100% (8051/8051), 115.51 MiB | 727.00 KiB/s, done.
Resolving deltas: 100% (4685/4685), done.
Submodule 'libraries/AzureIoT' (https://github.com/VSChina/ESP32_AzureIoT_Arduino) registered for path 'libraries/AzureIoT'
Submodule 'libraries/BLE' (https://github.com/nkolban/ESP32_BLE_Arduino.git) registered for path 'libraries/BLE'
Cloning into '/Users/管理者/Documents/Arduino/hardware/espressif/esp32/libraries/AzureIoT'...
Cloning into '/Users/管理者/Documents/Arduino/hardware/espressif/esp32/libraries/BLE'...
Submodule path 'libraries/AzureIoT': checked out '67dfa4f31ef88b0938dd87d955612100dea5562e'
Submodule path 'libraries/BLE': checked out 'af865a916795289c8e7e09b091ff2140c33fc3fe'
System: Darwin, Info: Darwin-17.6.0-x86_64-i386-64bit
Platform: x86_64-apple-darwin
Downloading xtensa-esp32-elf-osx-1.22.0-80-g6c4433a-5.2.0.tar.gz
Done
Extracting xtensa-esp32-elf-osx-1.22.0-80-g6c4433a-5.2.0.tar.gz
Downloading esptool-da31d9d-macos.tar.gz
Done
Extracting esptool-da31d9d-macos.tar.gz
Downloading mkspiffs-0.2.2-arduino-esp32-osx.tar.gz
Done
Extracting mkspiffs-0.2.2-arduino-esp32-osx.tar.gz
Renaming mkspiffs-0.2.2-arduino-esp32-osx to mkspiffs
Done
$
インストールの確認
「Arduino」アプリケーションを 再起動し確認
「ボードマネージャー…」に「ESP32」関連が追加されていれば成功。
インストール後のフォルダ構成例
【※※※※※※※※】
ここまでで、Arduino環境下でESP32を開発する環境が整った事になる。





























